Не так страшен ЕГАИС...

Ни кого я не рекламирую.
В связи с изменениями «на рынке алкогольной продукции» и с вводом обязательного учета в системе ЕГАИС, хочу рассказать что не так все и страшно, так же отвечу на распространенные вопросы, и так по порядку:
(вопросы касаемо розницы)
1) А можно как то без этого? — увы с НГ уже нет.
2) А что с НГ я уже не могу торговать? — можете. До июля 2016 достаточно только через данную систему (Транспортный Модуль) подтверждать факт получения накладных от поставщиков.
3) Что для этого надо? для начала требуется зарегистрироваться на сайте https://service.egais.ru/checksystem
Приобрести ключа JaCarta SE PKI\ГОСТ (другой вид джакарты неподойдет)

Настроить Его (установить личный сертификат) примерная цена 5500 руб.
(данной услугой занимаются Право, Сан-Сити, Ремтехсервис- может и другие ....)
Установить «Транспортный модуль», установить для работы ПО
Если говорить из ПО про 1С то готов заверить что все требуемое уже разработано для ВСЕХ видов конфигураций…
4) Сколько надо ключей? Если вы ИП то один, если ООО (или иное) то количество должно равняться кол торговых точек.
Т.ч если кто обладает большей информацией поделитесь тут -))



Комментарии (24)
RSS свернуть / развернутьrootwing
CHAMELEON
info
CHAMELEON
уверен что она завышена ощютимо. можем ниже составить вместе подсчет…
Tarlich
CHAMELEON
СШК 2Д — 1 ШТ 11500
СШК — товароведу 1 шт — 3500
Каасовый аппарат 37000 (Штрих М ФРК )
(Весы не беру но рекомендую — 3500)
Простой принтер 1 шт 4500
Инет (свисток на год) 2500
Денежный ящик 3500
Детектор денег — не знаю
Принтер этикеток — далеко не всегда нужен, обычно для продуктов можно обойтись
ДжаКарта с сертификатом — 5500
ПО 1с Розница ПРОФ на 2 компа — 21000
Да же со всеми установками, настройками, обучением и т.д
Tarlich
Tarlich
Tarlich
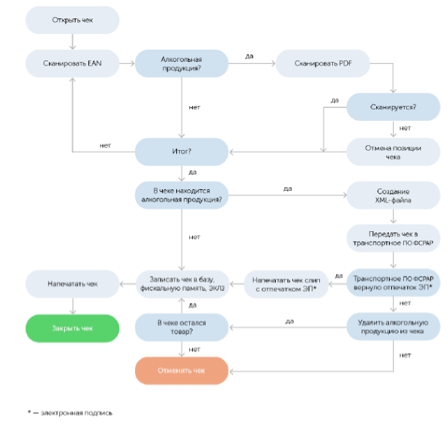
Алгоритм работы ЕГАИС и кассовой программы
И еще, для внесения всей продукции в базу данных необходимо вскрыть все коробки с алкогольной продукцией и в ручную 2D-сканером, отсканировать каждую из сотен тысяч бутылок находящихся на складах.
CHAMELEON
Tarlich
CHAMELEON
Tarlich
salampopolam
CHAMELEON
Tarlich
CHAMELEON
Romeo53
Tarlich
Papashka
CHAMELEON
Tarlich
CHAMELEON
Даже по вашим подсчетам получается в среднем 150 000 руб., а штраф для ИП вроде не превышает 2000 руб.
CHAMELEON
Только зарегистрированные и авторизованные пользователи могут оставлять комментарии.